泉州一公司侵权胖东来被罚15万元律师称未经授权使用于东来照片引流涉嫌侵犯肖像权
浏览次数: 发布时间:2025-09-07 16:16:20

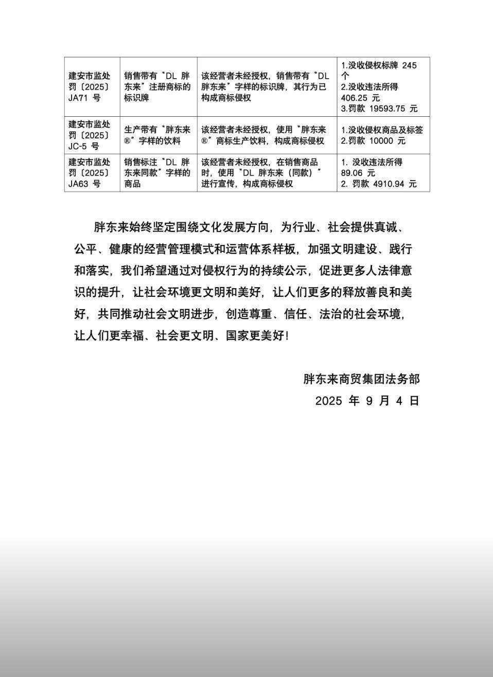
  9月4日晚,胖东来商贸集团有限公司发布《胖东来关于侵权行为的处理公示(八)》,对近期的11起侵权案例予以公示。

  其中第一个案例写道:近期,福建省泉州市丰泽区市场监管局查处了一起侵权案件,其行为为未经授权使用于东来照片及视频进行剪辑,并通过多个账号发布视频引流、推广销售商品,严重误导消费者,泉州市丰泽区市场监管局没收其违法所得并处以罚款15万元。

  9月5日下午,极目新闻记者多次尝试就此事联系胖东来客服,电话均显示正在通话中,未能接通。

  天眼查APP显示,涉事公司利用网络擅自将他人有一定影响的姓名作为网络经营活动标识实施混淆;变更住所地址后未向登记机关申请变更登记,泉州市丰泽区市场监督管理局责令当事人改正违法行为,没收违法所得6000元,罚款150000元,处罚时间2025年7月2日。

  对此,河南泽槿律师事务所主任付建认为,涉事公司擅自使用于东来照片剪辑并发布引流,属于未经同意使用他人肖像用于商业目的,侵害了于东来的肖像权。其次,将于东来的照片用于宣传,可能导致消费者产生误解,《反不正当竞争法》规定,经营者不得实施混淆行为,引人误认为是他人商品或者与他人存在特定联系。该公司利用于东来照片引流推广商品,误导消费者,属于不正当竞争行为。市场监管部门有权责令停止违法行为,没收违法所得,根据情节处以罚款。

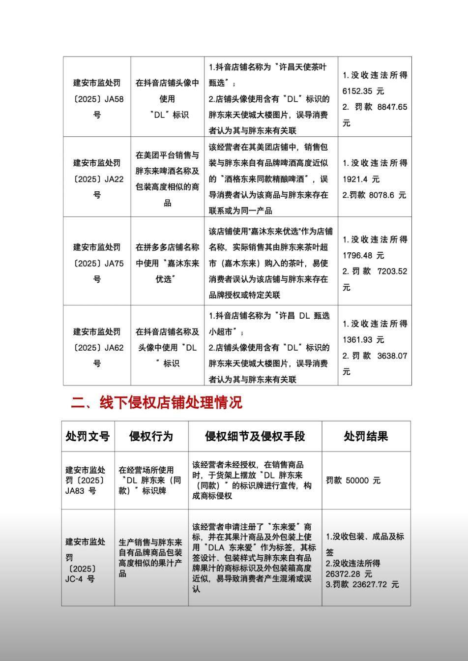
  记者注意到,在其他10个案例中,还包括针对各类未经授权在店铺名称及商品标题中使用“胖东来”“DL”等商标标识,仿冒胖东来自有品牌商品包装装潢等行为。公示显示,以上行为均构成不正当竞争或商标侵权,经市场监管部门查处,已受到行政处罚。

  胖东来对于侵权行为一直坚决,自2025年1月3日发布《胖东来关于侵权行为的处理公示》至今,已连续公示过八期150多起侵权案例或账号。

  今年9月1日,胖东来商贸集团有限公司发布关于举报制、售假冒自有品牌商品的奖励声明,对提供违法事实关键证据的有效线索,经查证属实且被举报对象受到相关行政处罚、构成刑事犯罪的,胖东来核实后,给予举报者含税1万-500万元的奖励。